新《网络安全审查办法》:有何亮点
发布日期:2022-01-202022年新年伊始,网信办等13个部门联合发布《网络安全审查办法(2021)》。该办法共二十三条,在《网络安全审查办法(2020)》的基础上,参照《中华人民共和国数据安全法》《关键信息基础设施安全保护条例》等新法规的要求,修订了网络安全审查的范围及审查程序、考虑因素等内容。
本文将通过对新旧《网络安全审查办法》逐条对比,重点突出修订条款并进行解读。新旧《网络安全审查办法》的对比与解读如下:
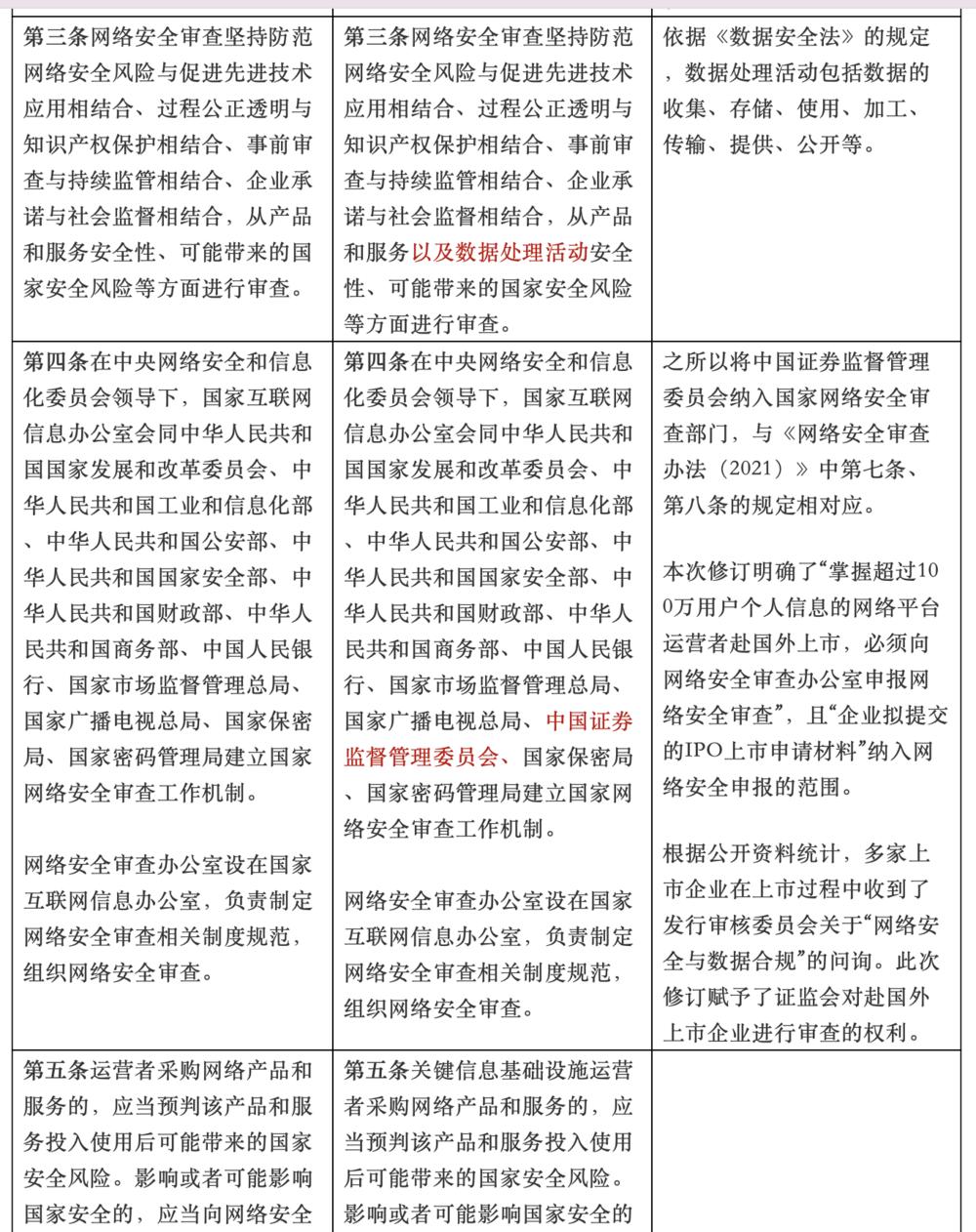
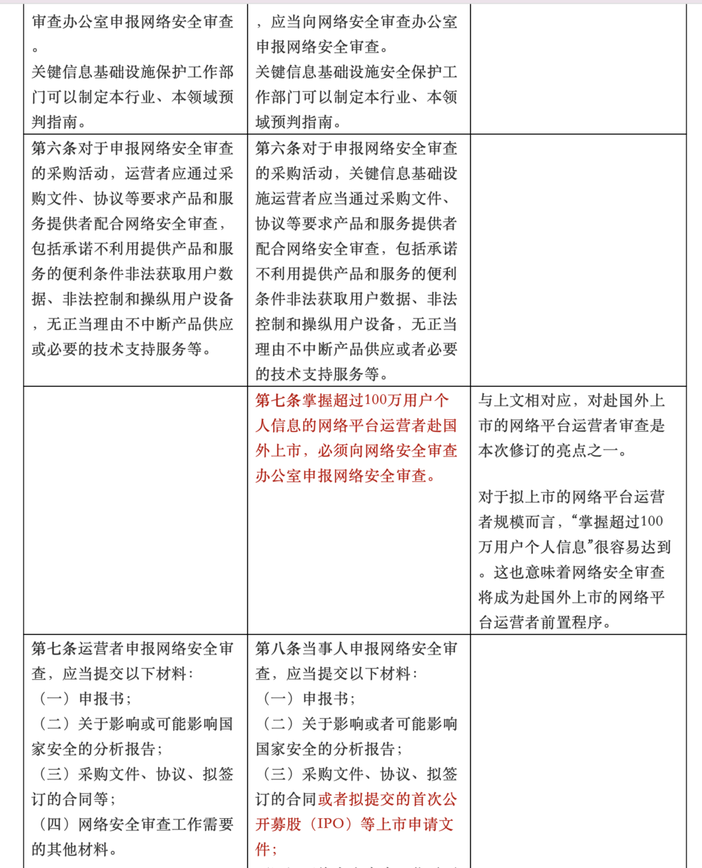
总体而言,《网络安全审查办法(2021)》的修订,将网络安全审查的范围拓宽至网络平台运营者开展数据处理活动、掌握超过100万用户个人信息的网络平台运营者赴国外上市等情形。
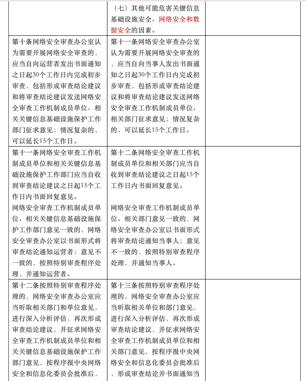
关于审查程序和内容方面,一方面延长了特别审查程序的审查时间,增加了关键信息基础设施运营者、网络平台运营者在审查期间的义务;另一方面,审查考虑要素也基于审查范围的扩大,增加了核心数据、重要数据或者大量个人信息、上市企业关键信息基础设施等角度,使得监管更加完善。
现行网络安全审查评估流程如下,对此,相关企业在前期即可从审查要点入手,进行自身合规性审查,完善自身有关关键信息基础设施、核心数据、重要数据、用户个人信息保护义务的合规建设。
声明:本文来自微信公众号:Internet Law Review(ID:Internet-law-review),作者:陈鹏 (北京周泰律师事务所高级顾问,跨境业务委员会负责人)、高洁 (北京周泰律师事务所 律师),版权归作者所有,转载目的在于传递更多信息。如有侵权,请联系本站删除。
最新资讯
密信APP发布集成免费电子签名服务-“我签(MeSign)”的正式版
标签推荐:数字证书申请 | 域名ssl证书 | https证书申请| 数字证书过期| 网站证书安装| 可靠的ssl证书| 小程序证书| ca认证电子签名| 微软代码签名| android数字签名| java代码签名| ssl证书部署| 时间戳技术| 电子签名技术| https证书配置| 谷歌浏览器证书| tomcat数字证书| openssl漏洞| ECC加密算法| 服务器SSL证书| 链路层劫持| 物联网安全技术| 火狐插件签名证书
4006-967-446
沃通数字证书商店
