4006-967-446
沃通数字证书商店
登录
/注册
首页
产品介绍
SSL证书
超安SSL Pro
超真SSL Pro
超安SSL
超真SSL
超快SSL
其他品牌SSL证书
国密SSL证书
超安 SSL V4
超真 SSL V3
超快 SSL V1
代码签名证书
EV代码签名证书 Pro
EV代码签名证书
标准代码签名证书 Pro
标准代码签名证书
WHQL徽标认证服务
客户端证书
超真单位证书
文档签名证书
S/MIME邮件证书
PKI应用产品
时间戳服务
电子签章系统
签名验签服务器
USB Key
沃通云SaaS对接平台
证书价格
解决方案
Web应用国密改造方案
WTS时间戳服务解决方案
密码测评整改解决方案
电子政务网站安全解决方案
IoT物联网安全解决方案
技术支持
使用指南
沃通论坛
在线购买指南
证书部署指南
常见问题
基础知识
WoTrus 根证书
下载 WoTrus 根证书
下载 WoTrus 中级根证书
已经停止签发证书的根证书
更新 Windows 根证书
API接口
API接口
文档签名证书API
全线SSL证书API
常用工具下载
常用工具
沃通代码签名工具
沃通PDF签名工具
新闻与活动
沃通新闻
案例新闻
安全资讯
专题推荐
最新活动
关于沃通
关于沃通
资质与荣誉
客户案例
合作伙伴计划
加入沃通
联系沃通
电子认证服务
>
安全资讯
>
GB/T 42015-2022 信息安全技术 网络支付服务数据安全要求
GB/T 42015-2022 信息安全技术 网络支付服务数据安全要求
2024-08-19
声明:本文来自安全大脑,版权归作者所有。文章内容仅代表作者独立观点,不代表沃通CA立场,转载目的在于传递更多信息。如有侵权,请联系删除。
数据安全
热门文章
《中国网络安全产业分析报告 (2023年)》全文发布
商用密码检测机构资质认定申请表(模板)
国家密码管理局关于《电子政务电子认证服务管理办法(征求意见稿)》公开征求意见的通知
一览2023年10月1日后实施的信息安全类国家标准
商用密码检测机构管理办法 (国家密码管理局令第2号)
《商用密码应用安全性评估发展研究报告 (2023年)》发布
产品推荐
SSL证书
国密SSL证书
代码签名证书
客户端证书
PKI应用产品
相关阅读
国家标准《数据安全技术 政务数据处理安全要求》发布,使用密码技术保障政务数据安全
《数据安全产业技术产品服务全景图》重磅发布
民航局数据新规二次征求意见,明确使用密码技术保护数据安全
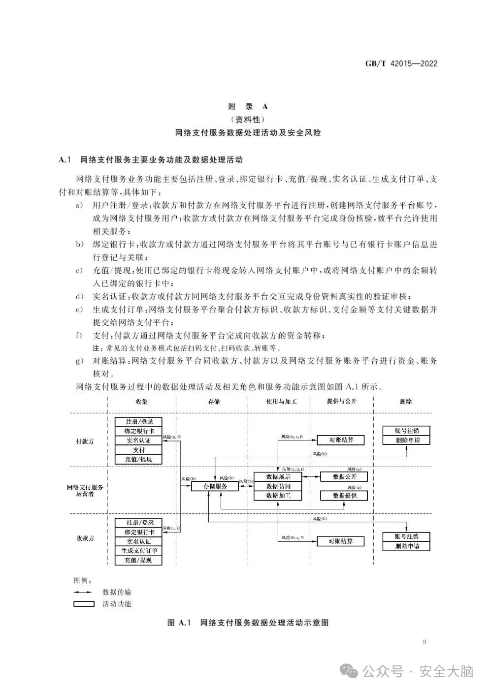
PPT图解 | 政务数据处理安全要求