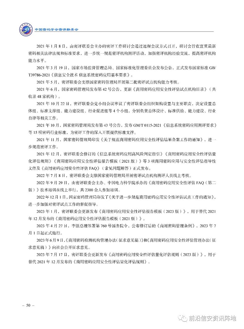
在数字经济时代,密码作为国家重要战略资源,广泛应用于国民经济发展和社会生产生活的方方面面,涵盖金融和通信、公安、税务、社保、交通、卫生健康、能源、电子政务等重要领域,是保障网络与信息安全的核心技术和基础支撑。在推动数字经济高质量发展、推进中国式现代的进程中,如何更好地规范商用密码应用和管理、发挥密码在保障网络安全中的核心支撑作用至关重要。商用密码应用安全性评估作为验证密码应用科学性的有效手段和方法,既是应对网络安全严峻形势的迫切需要,也是落实国家重要领域和关键行业网络安全防护责任的有效手段,更是全面贯彻落实《中华人民共和国密码法》(以下简称《密码法》)和《商用密码管理条例》基本要求、推进商用密码法治建设的重要举措。密码应用涉及密码算法、技术、产品、服务、密钥管理等多个方面。在当前密码应用实践中,由于密码专业技术人员保障不足,密码应用要求理解把握不到位,密码错用、误用情况经常发生。商用密码应用安全性评估依据科学全面的测评标准,由专业的技术人员采用专业的技术手段和测评工具,科学直观地对信息系统密码应用情况给出评价,发现信息系统密码应用存在的不规范、不安全、不正确等问题,给出专业、可行的意见建议,为网络运营者掌握系统密码应用情况并进一步开展密码应用改造提供支撑,有效规范密码应用,提升网络安全保障水平。



声明:本文来自密评联委会,版权归作者所有。文章内容仅代表作者独立观点,不代表沃通CA立场,转载目的在于传递更多信息。如有侵权,请联系删除。